Assessoria Administrativa para Fornecedores
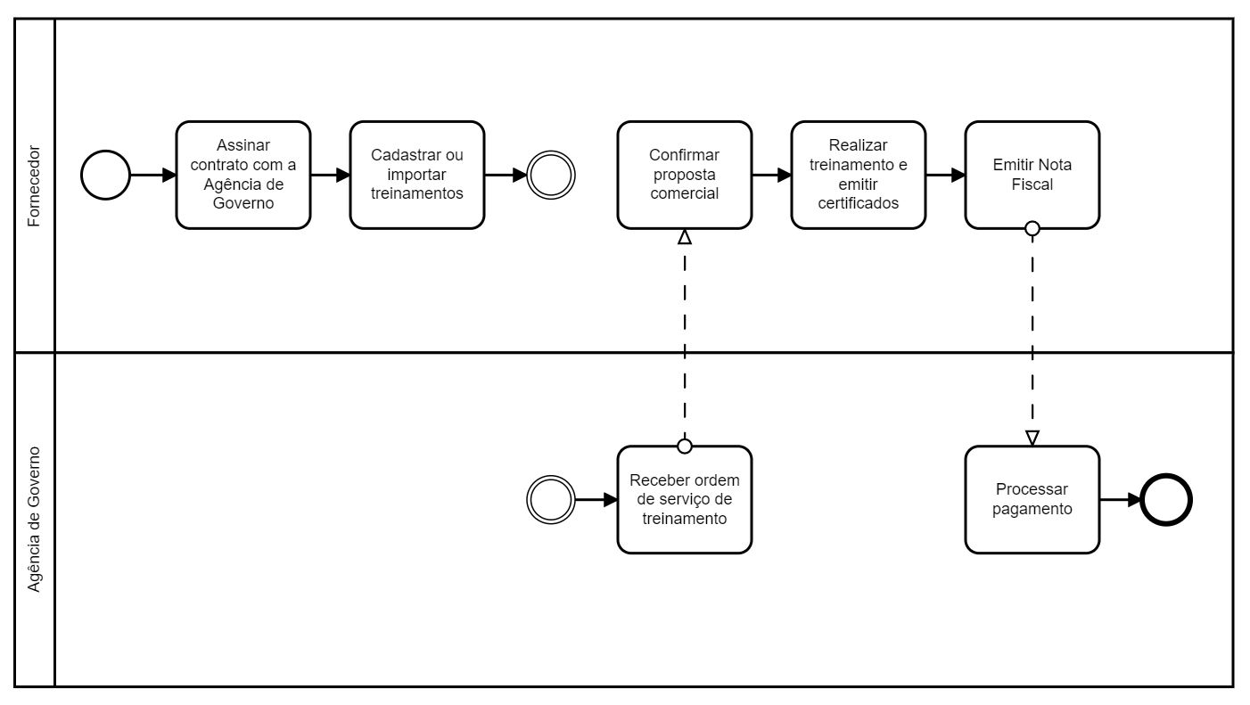
Além de intermediar a contratação pública de treinamentos junto a fornecedores privados, a Agência de Governo oferece aos fornecedores parceiros o serviço de terceirização de sua contratação pelo setor público, desde negociação, agendamento, elaboração de proposta comercial, emissão de certificados até faturamento. Consulte condições.