Agência de Governo
Home
Para Órgãos Públicos
Para Fornecedores
Para Servidores Públicos
Sobre a Agência de Governo
Home
Para Órgãos Públicos
Para Fornecedores
Agência de Capacitação
do Setor Público
Terceirize a contratação pública de treinamentos e economize 15 mil reais por contratação
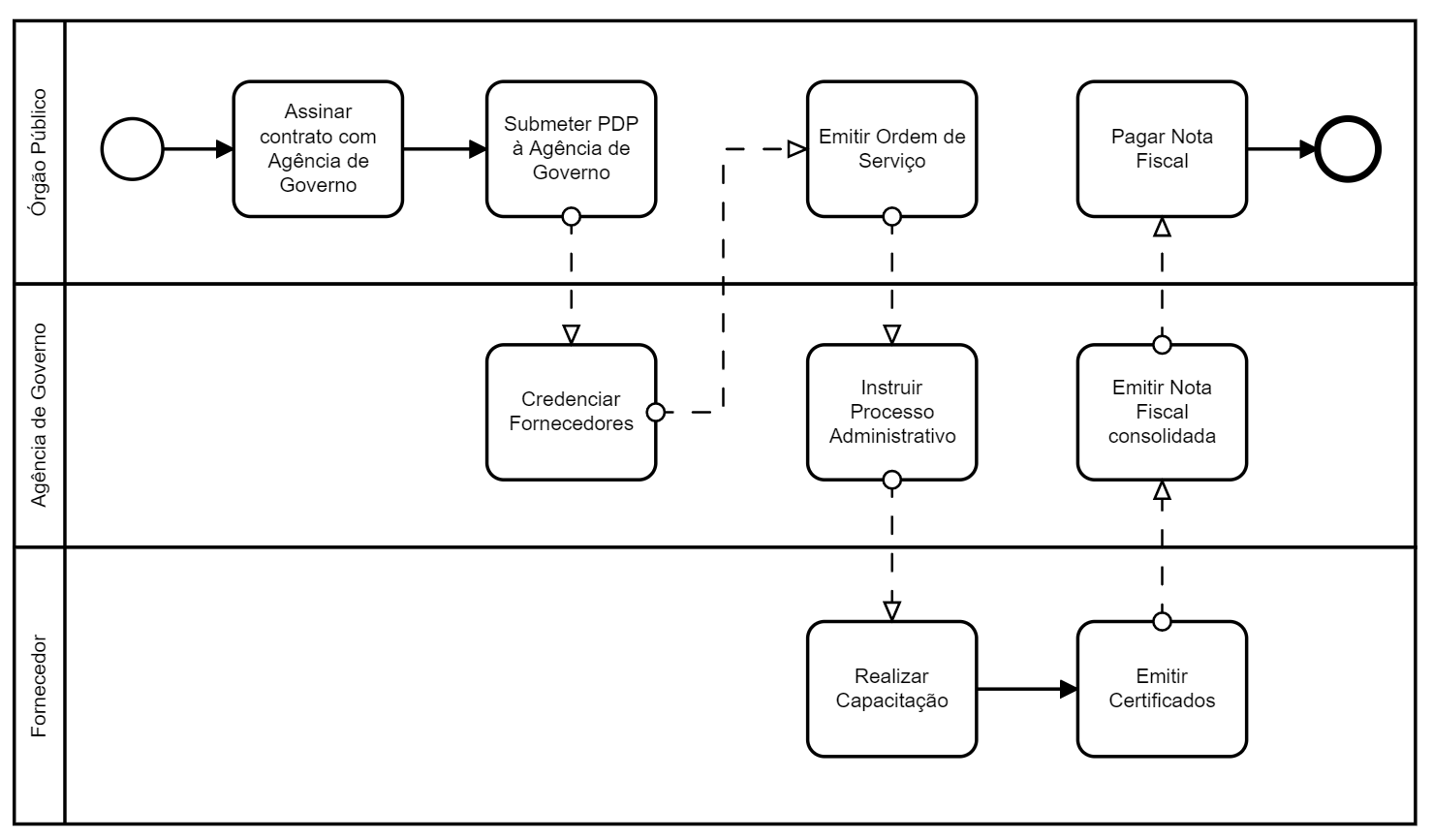
Entenda como funciona
Serviço de
Intermediação de Treinamentos
Com o serviço
Agência de Capacitação
, nós contratamos os treinamentos e os fornecedores indicados em nome dos órgãos públicos, nos encarregando da burocracia. Além disso, disponibilizamos um
Catálogo Exclusivo de Fornecedores
de treinamentos, para simplicar a pesquisa de mercado, e uma
Plataforma Tecnológica de Gestão por Competências
completa, para ajudar os órgãos públicos a planejar e executar seus Planos de Desenvolvimento de Pessoas.
Gestão da Informação e do Conhecimento
9 cursos catalogados
Tecnologia da Informação
9 cursos catalogados
Estratégia, Projetos e Processos
8 cursos catalogados
Gestão de Pessoas
18 cursos catalogados
Governança e Gestão de Riscos
9 cursos catalogados
Catálogo de Treinamentos
Nome do Treinamento ou Fornecedor
Categoria
Estratégia, Projetos e Processos
Gestão da Informação e do Conhecimento
Gestão de Pessoas
Governança e Gestão de Riscos
Governo e Transformação Digital
Logística e Compras Públicas
Modernização e Desburocratização
Orçamento e Finanças
Ouvidoria e Lei de Acesso à Informação
Tecnologia da Informação
Transparência, Controle e Participação
Ética no Setor Público
Buscar Treinamentos
Agilidade
Reduzimos
de 90 dias para 72 horas
o tempo necessário para a contratação dos treinamentos e fornecedores indicados pelos órgãos públicos, por meio da automatização de toda a burocracia relacionada.
De janeiro à dezembro
Oportunizamos a contratação de treinamentos pelo setor público
desde janeiro
, mesmo antes da aprovação da LOA,
até dezembro
, por conta do processo de contratação ágil.
Economia de 15 mil reais
Promovemos a economia de
15 mil reais por contratação
em termos da burocracia necessária para os procedimentos de planejamento, contratação, execução e pagamento dos fornecedores contratados.
A razão principal para a maior ênfase no treinamento e aprendizagem contínua é que eles são uma ferramenta de gestão crucial em uma economia de conhecimento [...] Liderança e competências digitais entre funcionários públicos estão entre os fatores mais críticos para a evolução no sentido de uma política sustentável e consistente de governo digital. A
transformação digital exige que os governos priorizem o desenvolvimento de novas competências
e habilidades para abordar o novo ambiente de política pública.
Relatórios da OCDE.
Sem Burocracia
Por meio de uma
Ordem de Serviço simplificada
, os órgãos públicos solicitam a contratação dos treinamentos e são atendidos em apenas 72 horas.
Soluções tecnológicas, sem custos adicionais
Além da intermediação dos treinamentos, a Agência de Governo oferece uma
Plataforma Tecnológica de Gestão por Competências
completa para simplificar a gestão do desenvolvimento profissional de servidores públicos.
Conformidade
Todos os processo de trabalho estão em conformidade com a NLLC, com as instruções normativas do Min. Ecomomia, e com os mais recentes acórdãos do TCU.
Planejamento
Realize o planejamento, execução e avaliação dos Planos de Desenvolvimento de Pessoas, previsto pelo Decreto nº 9.991, de 28 de agosto de 2019.
Avaliação de Competências
Avalie as competências de servidores públicos, de modo a subsidiar a elaboração do Plano de Desenvolvimento de Pessoas.
Assessoria Especializada
Conte com a equipe da Agência de Governo para credenciar fornecedores, negociar valores, agendar períodos de realização e receber certificados.
Avaliação de Reação
Avalie as capacitações realizadas para ajudar outros órgãos públicos a selecionar ações e fornecedores.
Transparência
Todas as informações relacionadas ao planejamento e execução dos Plano de Desenvolvimento de Pessoas ficam disponíveis de forma transparente.
Interoperabilidade
Importe e exporte dados por meio de interoperabilidade, de modo a facilitar a integração entre os órgãos públicos e a Agência de Governo.
Ferramentas Complementares
O serviço de Agência de Capacitação ainda disponibiliza soluções tecnológicas para atender às necessidades de alunos e professores.
Agência de Governo
Os servidores públicos que possuem vínculo com a Agência de Governo estão em conformidade com os termos do inciso X do artigo 117 da Lei 8.112, de 11 de dezembro de 1990. Para a concepção do modelo de negócio, não foram empregadas quaisquer informações privilegiadas ou que não sejam de acesso público pela sociedade. Outros servidores públicos consultados atuaram em conformidade com a Lei nº 12.813, de 16 de maio de 2013, que versa sobre conflito de interesses.
Agência de Governo 2022. Todos os direitos reservados.
Recursos
Home
Para Órgãos Públicos
Para Fornecedores
Para Servidores Públicos
Sobre a Agência de Governo
Contato
Formulário de Contato
contato@agov.com.br
facebook.com/agenciadegoverno
instagram.com/agenciadegoverno
linkedin.com/company/agenciadegoverno